前言
UFCS是由信通院、华为、OPPO、vivo、小米牵头,联合多家终端、芯片企业和产业界伙伴共同努力完成的新一代融合快充协议,旨在解决目前市面上快充标准复杂多变、互不兼容的问题,对于全球节能减排、绿色低碳、可持续发展具有积极的影响。
自UFCS融合快充标准发布后,在2022年9月首批移动终端融合快速充电产品发布会及2023年4月的TC626第一次全会中,先后统一颁发了两批认证证书,并于2023年12月12日的TC626第二次全会中,终端快充行业协会颁发了首批获得UFCS商标授权的产品授权书,其影响力带动了后续更多认证产品的加入。
UFCS融合快充最新认证芯片
截至今年8月初,根据最新UFCS认证产品统计数据,UFCS融合快速充电认证里芯片产品一共有38款,涉及19家知名芯片厂商。

充电头网根据现有资料,为大家带来了以下通过UFCS认证的部分芯片产品的介绍,我们将继续关注UFCS认证的最新动态,并及时更新相关信息,以帮助用户做出更加明智的选择。
排名不分先后,按品牌首字母排序。
Amicro 一微
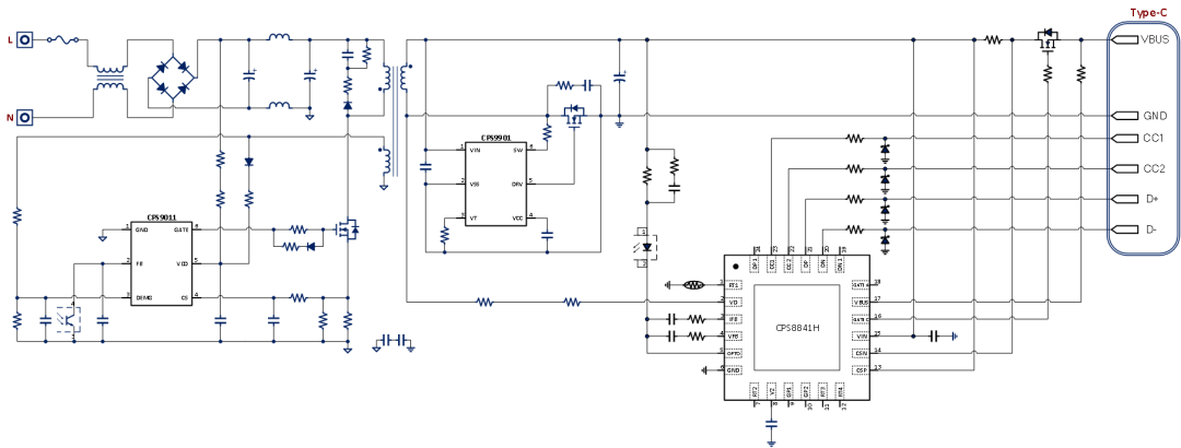
一微CV658
CV658 是一款支持多口快充的协议芯片,单芯片最多支持2C1A 三个接口单独均快充。芯片采用QFN-24 封装,尺寸为4mm*4mm,支持3.3V~21V宽范围输出,并且支持多种快充协议。丰富的协议和接口资源使CV658可以广泛适用于多口排插,多口快充充电器、车充等领域。

图4 CV658 规格书
CV658 支持两路NMOS驱动和两路恒流控制,可以控制多个接口的恒压恒流。并且支持离线通过Type-C接口进行升级,可以非常简便的调整基本参数配置,比如PDO,线补,OCP等等。
Chipown 芯朋微
芯朋AP5806W
芯朋快充协议控制器芯片AP5806W成功获得了融合快速充电功能认证,证书编号0302347160441R0M-UFCS00027。

AP5806W是一款高集成度的快充协议芯片,支持BC1.2、DCP、QC2.0、UFCS、SCPA、SCPB、PD2.0、PD3.0、PPS等充电协议,可为适配器、车载充电器等提供完备的解决方案。
AP5806W采用QFNWB4x4-24L封装,内置恒压/恒流环路控制,可响应终端指令实现恒压/恒流控制,此外,AP5806W还提供包括OVP、UVP、OCP、DP/DN OVP、拔线保护等保护机制,可有效保护充电设备与终端设备的安全性。
芯朋AP5814
芯朋快充协议控制器芯片AP5814成功获得了融合快速充电功能认证,证书编号0302347161380R0M-UFCS00059。

芯朋AP5814是一款高度集成且可编程的快充协议控制器芯片。其内置MCU通过DC/DN检测多种快充协议,支持SCP、UFCS等协议,并集成恒压与恒流双环路控制。内置MCU能够解析终端指令,调节恒压与恒流双环路的基准,并通过DAC传递至对应环路。
芯朋AP5814还集成了11-bit ADC,可监测多项信息并将监测到的数据发送至内置MCU,以供监控。此外,该芯片提供完整的保护功能,包括可编程过温保护、可编程过流保护、VBUS适应性过压保护、适应性欠压保护以及DP/DN过压等保护措施,有效保护供电设备与充电设备的安全性。
Chipsea 芯海
芯海 CPW3101
CPW3101集成双向UFCS协议、可实现双向电源应用场景,满足多种终端产品的设计需求。该芯片集成高性能MCU内核,最高运行频率24MHz,内置32Kbytes Flash,2Kbytes SRAM,拥有UART、I2C、定时器等丰富外设,具备高整合度、高抗干扰、高可靠性的产品特性。工作温度范围-40℃-85℃,工作电压范围 2.2V-5.5V,可提供多种低功耗运行模式。

CPW3101具备“一芯双向”能力,能够满足智能手机、笔记本电脑、移动电源等“充电+放电”等双向电源应用场景需要。
芯海 CPW6410
芯海CPW6410系列最高可支持2~8串电池,支持充电电池电压可设置,支持宽范围输出电压调整,最高支持36V,外置MOS、最大可以支持100W充放电,支持LED/数码管显示方式,支持免拆机C口固件升级,可随时更新快充协议以兼容下一代设备,具备全集成、高效率、高安全、低功耗、易开发等众多技术优势,是芯海科技在电源管理芯片的重要产品布局。

安全性方面,CPW6410使用了双向Buck-Boost技术,使得输入电压3~36V之内都能得到稳定的输出,无论输入电压高低,都可以确保电源的稳定,保护设备免受电压波动的影响。同时,CPW6410内置多种保护机制,参照严格标准设定过压、过流、短路、过温、低温等保护,确保设备任何环境下均能安全工作。
CPW6410的优秀表现,是由于其特有的外围精简设计。集成电压、电流检测模块以及内置12bit ADC,其高精度低温漂基准,集成电池电量计可实现精确度至百分之一的电量显示,同时能对电流、电压进行精确控制,有助于避免电流过大或者过小引发的设备可能存在的潜在安全隐患。
在快充协议方面,CPW6410除了集成UFCS快充协议之外,同时支持众多主流快充协议,能够满足主流至小众的更多设备快充需要。除此之外,CPW6410的休眠功耗小于150uA,大大增强了设备的待机能力。
CPS 易冲
易冲 CPS8843
易冲旗下的 CPS8843 芯片成功获 UFCS 1.0 认证,并获得融合快速充电功能认证证书。经过各项功能测试, CPS8843 芯片符合UFCS 1.0的测试要求,满足融合快速充电功能认证实施规则的要求,成功通过 UFCS 1.0 认证。

该芯片采用 QFN-24(4x4mm) 封装工艺,可以有效减少PCB板的面积大小,内置MCU核和高精度A/DC、D/AC,并集成高精度恒压环路(CV loop)和恒流环路(CC loop),支持3.3V到21V 的宽电压输出,最大支持10A电流检测,方便未来更多产品更大功率的适配与应用,特有的VD检测功能,能检测初级交流电压,同时该IC带I2C和冗余的GPIO配置,可用来控制外围其他电路,增加了产品的灵活性。能够通过UFCS 1.0 60W输出认证,说明CPS8843芯片能够满足UFCS的电压电流精度需求,并且能够做到同SCP大功率超级快充相兼容。
易冲 CPS8849A
CPS8849A是一款全新一代快充协议芯片产品,支持目前市面上流行的多种快充协议,可以满足用户对快速充电和高效能源管理的需求。

CPS8849A具有4种封装模式,可根据应用场景的不同灵活选择,更大范围的满足用户需求。此款芯片集成高精度恒压环(CV)和恒流环(CC),以满足PPS、UFCS协议电压电流精度规范,能够更好的保护用户的设备和电池,保障使用安全性。

此外,CPS8849A支持AC/DC和DC/DC的多口扩展应用,支持市面上所有的主流快充协议,集成MTP,可通过Type-C进行软件升级,提供更加便捷的数据传输和软件更新方式,输出电压可达3V-22V。同时能够支持华为手机高压超级快充功能,对其他头部手机品牌产品也有较好支持。
易冲 CPS8845
易冲CPS8845是一款高度集成的快充协议芯片,支持BC1.2、QC2.0/3.0、UFCS、SCP A/B等快充协议,支持3-13V的输出电压,内部集成了恒压环路(CV)和低侧恒流环路(CC),并具有可编程参考电压,以满足UFCS规范。
易冲CPS8841H
易冲CPS8841H是一款全新一代快充协议芯片产品,支持目前市面上流行的多种快充协议,可以满足用户对快速充电和高效能源管理的需求。

易冲CPS8841H集成高精度恒压环路(CV loop)和恒流环路(CC loop),在适配器方案中可以得到高精度的电压、电流环路,最大支持22V电压输出和8A电流, CC/CV精度可达20mV/ 50mA。

该款芯片集成可编程核心和I2C接口,可以和其他设备或者其他CPS8841进行通讯和控制,此外还有3个GPIO接口,可以使产品方案设计更加灵活。
安全方面,该款芯片集成各种保护功能(OVP/OCP/OTP/OSP/防倒灌/潮湿检测等),阈值可设定,并且具有专门的LPS保护功能,满足大功率应用安规认证需求。

CPS8841H GaN合封65W Demo
在实际应用方面,易冲CPS8841H作为华为40W融合快充充电器协议IC提供方,助力融合快充应用落地,为消费者带来更加便捷安全快速的充电体验。
Hynetek 慧能泰
慧能泰 HUSB251
HUSB251是一款双向快充协议芯片,最大输出输入电压28V;通过固件配置可实现PPS、28V EPR FPDO和EPR AVS,及自定义PDO。当工作在Source模式下时,DPDM PHY支持可编程的专有协议:国内首个融合快充协议UFCS、BC1.2和5V2.4A、QC2.0/3.0+、AFC、FCP、SCP。当工作在Sink模式下时,DPDM PHY支持可编程的专有协议:UFCS、BC1.2、QC2.0/3.0+。

HUSB251具有32K EPPROM, 一组master/slave和UART, 独立DPDM PHY, PD PHY, 电压电流环路控制及通用的GPIO和ADC。可适用于电动工具、便携式储能、充电器、笔记本、平板等应用。
HUSB251 内置高性能32位 RISC-V 微处理器内核和32K EPPROM、8K RAM充足的空间供用户进行自定义开发,同时支持在线升级。

HUSB251使用了软硬结合的灵活可编程架构,内部采用 TCPM/TCPC 分层架构,用于Type-C 接口检测与数模电路控制。集成的PD PHY 层可实现BMC和CRC自动计算,同时可实现协议的冲突机制。
HUSB251芯片致力于打造开放平台和差异化应用的设计理念,设计人员可以更合理有效地利用芯片上 MCU 的资源,简化差异化应用软件的设计,缩短系统开发时间,同时更好地保证系统的实时性和可靠性,完美实现 PD+MCU 的应用开发。
INJOINIC 英集芯
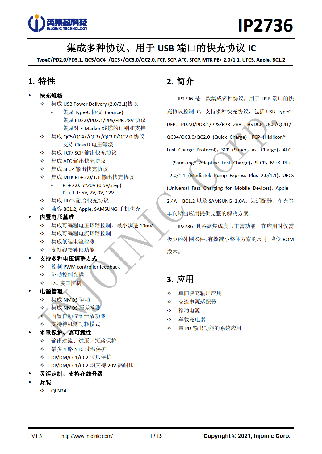
英集芯 IP2736
英集芯 IP2736 是一款用于 USB 端口的快充协议控制 IC,其成功获得了 UFCS 融合快速充电功能认证证书,是首批通过该项认证的产品,完全符合UFCS融合快充协议。

英集芯 IP2736 采用 QFN24 封装,内置电压基准,集成可编程电压环路控制,最小步进 10mV,集成可编程电流环路控制,集成低端电流检测,支持线损补偿。为适配器、车充等单向输出应用提供完整的解决方案。

英集芯 IP2736 支持控制 PWM controller feedback,支持驱动控制光耦,支持 I2C 接口控制。芯片具备高集成度与丰富功能,在应用时仅需极少的外围器件,有效减小整体方案的尺寸,降低 BOM 成本。
英集芯 IP6529
英集芯 IP6529 采用简洁的外围设计,集成I2C控制器,可以通过外部MCU 读取电压、电流、PDO等相关信息,同时可以对PDO进行再次配置,特别适合客户用于外带显示,例如数码管或者储存能带面板显示等相关应用。

同时,英集芯 IP6529 内置功率 MOS,输入电压范围是 7.3V 到 32V,输出电压范围是 3V 到 21V,能提供最大 45W 的输出功率,能够根据识别到的快充协议自动调整输出电压和电流,典型输出电压和电流有:5V/3A,9V/3A。IP6529 的输出具有 CV/CC 特性,当输出电流小于设定值时进入CV 模式,输出电压恒定;当输出电流大于设定值时进入CC模式,随着输出电流的增大,输出电压会逐渐降低。

另外,英集芯 IP6529还具备多种保护功能,具有输入过压、欠压 保护,输出过流、过压、欠压、短路保护等功能,内置 12-bitADC,可以精确测量输入电压、输出电压电流以及芯片温度,可以通过IIC 来读取输出电压和输出电流的信息。同时,IP6529具有软启动功能,可以防止启动时的冲击电流影响输入电源的稳定。
英集芯 IP2756
IP2756 是英集芯推出的第5代接口协议IC, 具备更高的系统可靠性、更强的扩展性,在将电压调节提升到10mv/step、电流调节提升到12.5mA/step的同时极具性价比,提供EPR36v N管应用支持,提供48v P管应用支持,同时提升了DM DP CC 的接口耐压等级,为客户带来更优体验。

与IP2736相比,IP2756提供更高的耐压等级,支持EPR 28v~36v和扩展的EPR 48v,更大的存储空间,可支持多协议应用,提供更高的ESD防护能力和更大的电流范围,具备高集成度与丰富功能,在应用时仅需极少的外围器件,能够有效减小整体方案的尺寸,降低 BOM成本。

英集芯IP2756的产品应用领域包括单向快充输出应用、交流电源适配器、移动电源、车载充电器、系统应用等,用于 USB 端口的快充协议控制 IC,支持多种快充协议,为适配器、车充等单向输出应用提供完整的解决方案。
英集芯IP5385
IP5385成功获得了UFCS认证证书,证书编号为0302347161930R0M-UFCS00078。

英集芯推出了首款集成UFCS融合快充协议的快充移动电源SOC IP5385,这款芯片将常见移动电源中的快充协议芯片,MCU,同步升降压控制器全部集成在一个封装内部,支持2-4串三元锂电池和磷酸铁锂电池应用,搭配MOS管和电感,即可组成双向65W快充移动电源,从而满足高性价比的快充需求。

英集芯IP5385延续了IP5389同步升降压SOC的全部功能,芯片同时支持2个USB-A口输出,支持一个双向USB-C接口,还支持Micro USB接口或者Lightning接口输入,任意接口均支持快充,支持UFCS融合快充,支持PD3.0快充,支持华为SCP,FCP快充等其他快充协议,具有非常好的兼容性。

IP5385内置双向同步升降压驱动器,内部集成电荷泵,支持使用高性能NMOS用于开关管和路径管理。只需一颗芯片搭配电感和同步开关管,以及对应接口的路径管理管,即可组成完整的2-4串电池,多接口的大功率快充移动电源。芯片支持65W充放电功率,满足移动电源,储能电源以及便携设备和电动工具应用。
相关阅读:
1、英集芯推出首款集成UFCS协议的同步升降压SOC芯片IP5385
英集芯IP2730
IP2730 是一款集成多种协议,用于 Type-C DRP 端口的快充协议控制 IC,通过了UFCS融合快充认证,认证编号:0302447160036R0M-UFCS00087。

IP2730支持多种快充协议,包括 USB TypeC/PD2.0/PD3.1 SPR&EPR36V/HVDCP/QC5/QC4+/QC3+/QC3.0/QC2.0(Quick Charge)/VFCP/UFCS(Universal Fast Charging for Mobile Devices)/Apple2.4A/BC1.2 以及SAMSUNG 2.0A。可为适配器、车充、移动电源等应用提供完整的解决方案。
IP2730 具备高集成度与丰富功能,在应用时仅需极少的外围器件,有效减小整体方案的尺寸,降低 BOM成本。
ISMARTWARE 智融
智融 SW2325
智融 SW2325 是一款兼容性非常强大的快充协议控制器,内置 40MHz 主频的 ARM M0 内核,内置车规级 64K eFlash+4K RAM。支持 3-30V 超宽输入电压范围。支持光耦反馈,FB 反馈和 I2C 反馈三种调压方式,并支持 I2C/UART 通用外设接口,支持二次开发。

智融 SW2325 采用 QFN-20 4X4mm 封装,其成功获得了 UFCS 融合快速充电功能认证证书,是首批通过该项认证的产品,完全符合UFCS融合快充协议。

智融 SW2325 支持多重保护功能,支持动态功率分配和固件加密,功能强大且全面,适用于车充,充电器等应用。配合 ACDC 或 DCDC 以及少量的外围元器件,即可组成完整的高性能的 Type-C/Type-A 口快速充电解决方案。
智融 SW2325 作为一款高集成高性能的快充协议芯片,其内嵌的最高工作频率为 40MHz ARM的 Cortex-M0 内核拥有强大的运算能力,可以将特殊算法高效执行。所以 SW2325 可以支持灵活定义私有算法及移植加密数据包。能支持 UFCS 融合快充规范正是因为自身性能加上大容量存储支持,可以实现拓展的协议支持。
智融 SW3566H
智融SW3566H是一款高集成度的多快充协议双口充电SOC芯片,支持USB-C和USB-A接口充电,并支持双口独立限流。芯片内部集成了高效率同步降压转换器,支持20V 7A和28V 5A输出,支持UFCS快充协议,支持快充协议定制,最大支持140W输出功率。

智融SW3566H集成了CC/CV模式,双口管理逻辑和母线电压检测,搭配对应的降压开关管和VBUS开关管即可实现双口降压输出。芯片内置的降压转换器工作频率为125KHz 、180KHz、333KHz、500KHz,支持PWM和PFM工作模式。输出电压电流,线损补偿等保护阈值均可通过I2C接口进行设定,内置的ADC可实现输入输出电压、输出电流、芯片温度等9个通道的数据采样,支持外接MCU进行参数显示。

此外,SW3566H支持最高36V输入电压,最高输出电流7A,芯片内置软启动、输入过压/欠压保护、输出过压/欠压保护、输出过流/短路保护、DP/DM/CC过压保护、芯片过热保护和外接NTC热敏电阻保护,以及限功率保护。芯片采用QFN4*4-32封装方式,可以获得更高效的散热和更低的PCB占板面积。
智融 SW2505H
SW2505H成功获得了融合快速充电功能认证证书,证书编号0302347161910R0M-UFCS00075。

智融SW2505H是一款集成多种快速充电协议的双向USB-PD控制器,集成了UFCS等业界主流的快速充电协议,内嵌了ARM Cortex-M0内核,128K Flash&4K SRAM。

智融SW2505H拥有多达16路GPIO,支持C口在线升级,支持在线仿真调试,支持多种保护机制,可广泛用于适配器、车充、移动电源、HUB、显示器等设备。

SW2505H集成 UFCS 快充协议,输出支持 3.4~32V,最大 140W。同时,SW2505支持28V ERP电压输入输出,内部集成输出CV/CC环路控制,NMOS驱动控制,DP/DM/CC1/CC2 耐压32V,VIN/VBUS 电压范围3.0~32V,支持过压保护、欠压保护、过流保护等多重保护措施。适用于笔记本电脑,显示器,移动电源,快充适配器等应用场合。
相关阅读:
1、智融SW2505H 通过USB PD3.1EPR认证,引领快充新纪元
2、通过UFCS与PD3.1双重认证,智融快充协议芯片SW2505H优势解析
智融SW6306
智融SW6306是一款高集成度的四口多协议升降压移动电源SOC,集成双向升降压控制器,高效升降压开关充放电,可为2-6节锂电池以及2-7节磷酸铁锂电池充电,提供了完整的充电循环管理,包括涓流、恒流、恒压、充电截止和复充等功能。
智融SW6306内部集成无线充端口,支持直写输出功率,使Qi2.0模块省略内部升压/降压电路,超低待机,可实现MFI+QI2.0+PD多认证。

智融SW6306适用于4.2V/4.3V/4.35V/4.4V三元电池和3.6V/3.65V磷酸铁锂电池,输入电压范围为4~26V,输出电压为3.3~26V,并拥有10mV调压步进,用户可以通过外部PIN配置充电功率与放电功率,最高可达100W,支持I2C设置充电目标电压、充电电流、电池端和输出端限流,以及MPPT功能,可以进行太阳能面板充电、智能识别适配器最大电流并自动调整充电电流,无缝切换升降压模式,以及根据负载大小自动切换PWM和PFM模式,以提供更灵活的充电管理方案。

智融SW6306支持2C2A四口快充,支持按键功能,可识别短按、双击、长按,并支持小电流模式,带有可关输出端口、WLED开关功能,支持数码管和LED电量显示,内置库伦计与12bit ADC,还支持双芯片电量计量,确保在使用过程中能够实时掌握电量信息,支持包括UFCS融合快充标准、PD3.1、SCP、FCP、AFC、QC3+、BC1.2等市面众多主流快充协议,能够带来超强兼容的快充体验。
智融SW6306具有极高可靠性,带有多种保护机制,满足新国标认证,编号GB4943.1-2022,并符合UL62368规范;VBUS、VBAT耐压超过32V,DPDM、CC耐压超过28V,芯片级HBM大于4K。其采用QFN60封装,整体尺寸为7mmx7mmx0.4pitch,结构小巧紧凑,可应用在移动电源、户外电源领域上。
相关阅读:
1、通过PD3.1 DRP+UFCS双认证,四口多协议升降压移动电源SOC智融SW6306
应用案例:
1、智融SW6306获倍思BUFF礼盒30W磁吸移动电源采用
3、拆解报告:倍思2024 BUFF礼盒10000mAh 30W磁吸无线充移动电源
Leadtrend 通嘉
通嘉LD6621QT
LD6621是一款USB PD控制器芯片,专为USB双口充电器等应用而设计。它支持两个USB端口控制,例如一个Type-A和一个Type-C,或者两个Type-A。每个端口都具有插入检测功能和阻塞MOS控制。在单独使用时,任何一个端口都能支持快速充电输出;而在同时使用两个端口时,两个端口都可以输出5V电压。

此外,LD6621提供了恒定电压(3.4V〜21V)和恒定电流控制回路,可控制次级侧调节转换器,例如飞翔转换器等。它还具备多种保护功能,包括过压保护、欠压保护和过温保护。每个端口都有独立的过流和短路保护。
除了常规的双口充电器应用外,LD6621还配备了32k字节的一次性可编程(OTP)存储器,可适用于各种复杂的固件程序。LD6621采用QFN-28封装,提供了稳定可靠的性能。
MAXIC 美芯晟
美芯晟MT5806
MT5806是一款高度集成、高性能的基于磁感应的无线充电发射芯片。它完全符合最新的WPC Qi v1.3规范,支持BPP+EPP,并通过了UFCS融合快充认证。

MT5806集成了独立的高频和低频振荡器,适用于低功耗和低成本应用。内部高频PLL结合外部晶体设计,用于生成高精度时钟和PWM信号。此外,芯片能够提供灵活的死区控制和相位移位生成,以提高EMI性能。
MT5806还集成了一款ARM Cortex M0处理器,配备4KB SRAM和32KB MTP内存,以及多种串行接口(I2C、UART、GPIO等),提供强大的处理能力和编程空间。标准固件提供了参考应用程序,客户可以轻松开发定制功能。
MT5806支持过压保护(OVP)、过流保护(OCP)、欠压保护(UVP)和过温保护(OTP)。此外,芯片还嵌入了动态功率限制(DPL)比较器,以防止IC在输入功率无法满足输出功率需求时进入UVLO状态。如果VDD50V降至DPL阈值以下,芯片将相应降低输出功率,以保护系统免受UVLO状态的影响。MT5806采用FCQFN24L封装。
RENESAS 瑞萨
瑞萨 iw780
iW780 是一款AC/DC 二次侧控制器产品,支持业内多种 D+/D- 快充协议,将二次侧环路调节控制器、接口协议控制器、USB VBUS 驱动器集成到单个 IC 中。

iW780 具有用于多种协议的内部 MCU 和硬件接口,允许对支持快充或 D+/D- 协议的移动设备 (MD) 进行快速充电,并自动区分不同的协议。iW780位于交流/直流电源的次级侧,允许为多级输出电压和电流配置适配器。

iW780 能够实时测量输出电压和负载电流,测量结果被发送到数字补偿器,用于反激式转换器的闭环控制。补偿器产生的数字控制信号转换为模拟信号,通过光耦合器传送给主控制器。iW780 可与 Dialog 的高功率密度 ZVS 反激初级控制器搭配使用,以实现高效率、低空载功耗、精确的电压/电流控制和快速的动态负载响应。
RICHTEK 立锜
立锜 RT7202KLA
立锜 RT7202KLA 协议芯片是一颗支持功率分配和 20V 输出的可程控多协议控制器,内部集成的 MCU 可通过 CC1/CC2/D+/D- 接口对各种协议进行处理,包含反馈补偿和内部稳压器的可编程控制器,其设计针对快充系统使用的离线式高功率密度 AC/DC 转换器进行,通过 I2C 总线上的 Master/Slave 通讯实现对输出功率的分配。它将反馈补偿网络内建于其中,减少了外部元件数量,具有更好的瞬态响应能力。可应用在多端口的电源适配器、多端口的车用充电器、USB-C 快充协议的充电器等产品上,能够适配厂商多种产品设计的需求。

立锜 RT7202KLA 协议芯片的规格信息,通过规格书知道,RT7202KLA 带有完善的保护性设计,其中包括 LPS 保护和精准的内部过热保护功能。为满足高精度控制应用的需要,它在数模转换环节使用了两个运算放大器来生成参考电压供电压调节回路和电流调节回路使用以形成可程控的恒压、恒流控制。
立锜 RTQ7882
RTQ7882-QT(商用版本为RT7882)这款芯片专为车用充电器而设计,将UFCS和控制器与降压-升压 (Buck-Boost) 控制器完美结合,为车用系统带来更高效且灵活的充电选择。
RTQ7882-QT采用外接场效电晶体(MOSFET 开关) 的设计,拥有高效率和优异的散热性能,在一般工作温度下可提供27W到100W的输出功率,并支援4.5V到30V的输入电压范围,输出电压可在3.3V-21V 间调节,满足智能手机和笔记本电脑充电的需求。此外,具备36V 抛负载 (load dump) 效应保护的能力,确保在车用场合的稳定性和安全性。
内建MCU让RTQ7882-QT具有强大的程序控制能力,拥有32k的Flash和32k的ROM,可对通讯、电压转换进行处理和控制,具有完整保护功能,也可自定义所需功能,可将高清影像讯号投屏至车内的大屏幕,提供更多的应用可能性。另外,RTQ7882-QT还能够完全支援其他不同充电规格和私有协议定制,提供广泛的充电选择。

RTQ7882-QT也整合了VCON、LDO、输出放电电阻、驱动输出阻断N-MOSFET开关的电荷泵等功能,进一步提升产品的整体性能。此外,立锜科技的RTQ7880/1/2-QT系列产品在双口应用皆可支援频率相位同步,能有效降低整体EMI干扰,提供客户设计便利性与缩减方案体积。
RTQ7882-QT是立锜首款通过UFCS融合快充认证的车用充电器电源解决方案,标志着立锜科技在汽车电子应用领域持续的创新和突破,为用户带来更智能的充电体验。
ROCKCHIP 瑞芯微
瑞芯微 RK838
瑞芯微RK838内置Cortex-M0内核,支持USB-A与USB-C双口快充,支持UFCS以及市面上多种主流快充协议,可以实现最高240W的充电功率,支持高精度的恒压恒流控制和超低的待机功耗。

RK838采用了MCU架构,内部集成Cortex-M0内核,56K大容量的flash存储空间,2K的SRAM空间,用户可以实现多协议代码存储和各类自定义保护等功能。RK838支持3.3-30V的恒压输出,可实现0-12A的恒流支持,其中恒流在5A以内时,误差小于±50mA。

RK838内置了完善的保护功能,其中 CC1/CC2/DP/DM/DP2/DPM2 引脚均支持30V耐压,可有效防止损坏的数据线造成产品损坏,且支持过压后快速关断输出。芯片还内置了过流保护、过压保护、欠压保护和过热保护,确保使用安全。

RK838采用QFN4*4-24pin封装,节省面积,可以实现5V0.6mA的超低待机功耗,支持过流保护、过压保护、欠压保护和过热保护等多种保护措施,具有恒流精度高、超低待机功耗等优点。
Silan士兰微
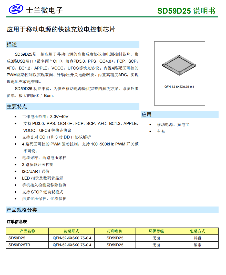
士兰微SD59D25
SD59D25是一款应用于移动电源的高集成度协议和电源控制芯片,集成3路USB端口(最多两个C口),通过了UFCS融合快充协议认证,兼容PD3.0,PPS,QC4.0+,FCP,SCP,AFC,BC1.2,APPLE,VOOC等快充协议。

SD59D25内置4路死区可控的PWM驱动控制以实现双向、升/降压开关电源转换。内置高精度ADC,实现锂电池充放电管理。

SD59D25 功能丰富,为快充移动电源提供完整的解决方案。系统外围简单,极大的简化了 Bom。
SOUTHCHIP 南芯
南芯 SC2101BSGER
SC2101B 集成了 VBUS 放电路径、可编程反馈补偿、电压传感、10 位高性能 ADC、双 10 位 DAC、I2C 接口和保护电路,从而最大限度地减少了外部组件。SC2101B 集成了嵌入式 32 位高性能微控制器,具有24k-ByteOTP 和 2k-ByteRAM,为许多应用程序提供了经济有效的解决方案。

SC2101B 支持过压保护、欠压保护、过流保护、短路保护、过温保护、DPDM 过压保护、短路保护等多重保护机制,有效保证系统稳定可靠运行, 采用 SSOP-10 封装,友好兼容单层板布局,为极致成本打下坚实基础,可广泛应用于墙壁适配器和电源板等应用。
南芯 SC2155A
SC2155A 通过集成基带PHY、Type-C 检测、DPDM PHY、VBUS 放电路径、VCONN 电源、可编程反馈补偿、电压和电流传感、10 位高性能 ADC、用于 CC/CV 调节的双 10 位dac、NMOS 门驱动器、I2C 接口、UART 接口和保护电路,从而最大限度地减少了外部组件。

SC2155A 集成了一个 32 位高性能微控制器核心,具有 48k-Byte 的 MTP 和 3k-Byte 的 RAM,为许多应用程序提供了高效的解决方案。SC2155A 预留独立空间存储芯片 ID 码,满足客户精准的防伪溯源需求。
SC2155A 支持过压保护(OVP)、欠压保护(UVP)、过流保护(OCP)、短路保护(SCP)、过温保护(OTP)、DPDM 过压保护(DPDM OVP)、CC 过压保护(CCOVP)、VCONN 过压保护(VCONN OVP)、VCONN 过流保护(VCONN OCP)、VCONN 短路保护(VCONN SCP)等多种保护机制,有效保证系统稳定可靠运行, 采用 24-pin QFN 4mm×4mm×0.75mm 封装,可广泛应用于墙壁适配器、旅行适配器等领域。
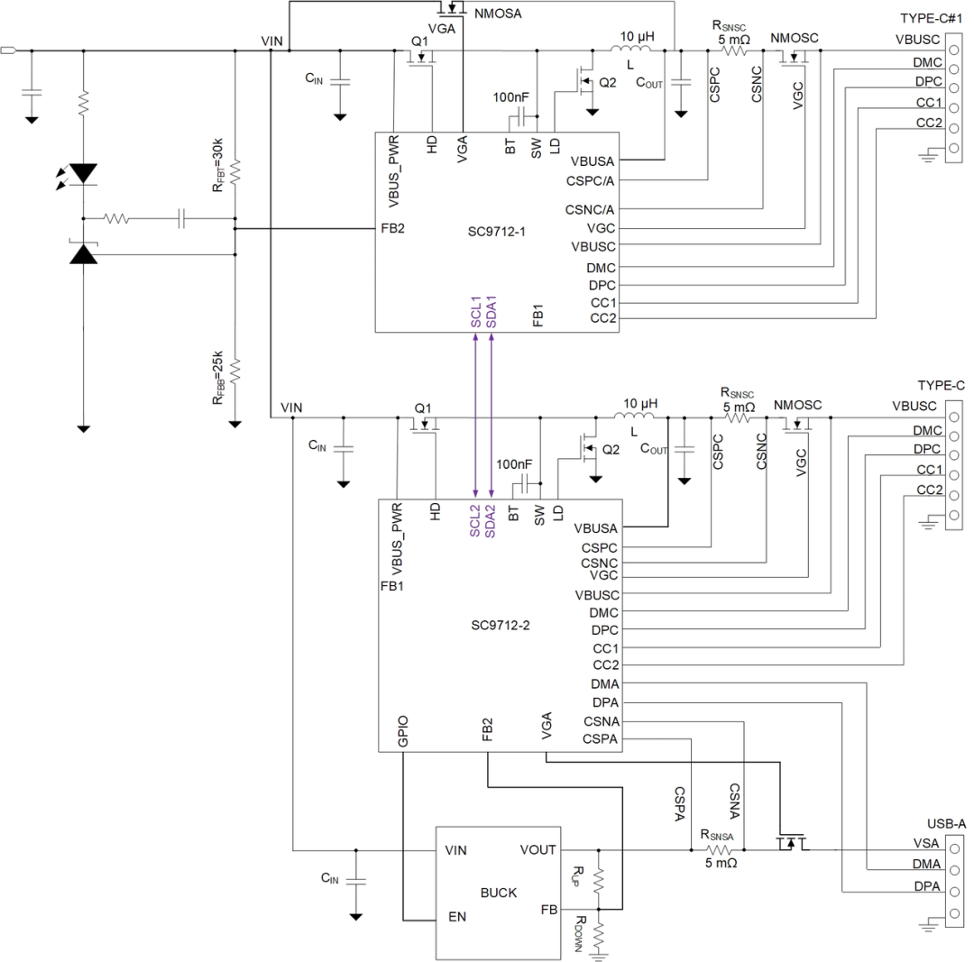
南芯 SC9712
SC9712 是一款高集成度的双端口快充SoC,支持多种快充协议,集成36V 高效同步降压控制器,并带有一组Type C 接口和两组DPDM 快速充电协议接口,能够最大限度减少外部组件,支持UFCS快充协议。

SC9712 支持双芯片协同工作,实现双C口快速充电,且2C1A 配置无需MCU控制。两个SC9712 芯片可相互通信,实现单端口工作时全功率输出,双端口同时工作时自动分配功率。

SC9712 支持高达140W 的总输出功率,双端口输出全部支持CC/CV 模式,NTC 温度监控,并提供多种保护机制,包括过压保护、过流保护、短路保护、过温保护,有效保护芯片和系统。采用32pin 4mm X 4mm QFN 封装。


相较于传统双口充方案,选用SC9712 可节省3颗芯片,大大精简多口快充充电器的电路设计,易于产品开发,实现双USB 口(1C1A, Type C + USB A)快速充电。能为电脑、平板电脑、手机等便携式设备提供高达140W(28V 5A)的充电功率,不仅提升了用户使用体验,同时产品体积和生产成本也得到降低。SC9712 主要应用于多口适配器、车载充电器、快充排插等多口充设备。
南芯SC3107C
SC3107C隶属于南芯POWERQUARK®系列全集成芯片,内置南芯自研的全集成封装技术,内置高速隔离数字通讯技术,集成次级控制软开关技术和次级控制主动式同步整流技术,并集成多标准快充协议兼容技术。一颗芯片可以实现传统充电器中原边控制器+GaN器件+隔离光耦+同步整流控制器和协议芯片五种独立功能。

南芯POWERQUARK®系列全集成芯片将器件极致集成,减少充电器外围元件数量,具备开发周期短,产品性价比高的优势。次级软开关技术降低了开关损耗,提高了转换效率,搭配同步整流,提升整体效率,降低散热要求。并且内置高速数字隔离通信,无需光耦,可靠性更高。

芯片内部还集成协议功能,支持UFCS融合快充,PD快充以及私有协议定制,满足主流市场需求。芯片内部集成供电过压保护,逐周期电流限制,输出欠压保护,输出过压保护,输出过电流保护和输出短路保护。内部还集成软启动,最高工作频率为175KHz。芯片采用SSOP38L封装,支持65-140W PD快充应用。
TMI 拓尔微
拓尔微 IM2405A
拓尔微IM2405A作为新一代快充芯片,集成多种市面主流快充协议,兼容性强,已获得UFCS功能认证,可以满足手机和其它设备对快充技术越来越高的要求。

IM2405A采用小尺寸QFN-16(4mm*4mm)封装,其紧凑的封装和简洁的外围设备使布局更加方便。IM2405A快充协议芯片内置OTP;支持12C接口实现多机互联;两路11-bitDAC提供高精度CC/CV输出;支持外部电阻设置6组不同PDO输出。

IM2405A还支持VCONN和e-Marker检测;集成外挂NMOS开关的驱动和VBUS放电功能;CC1/CC2耐压30V以上;CC1/CC2/DP/DM卓越ESD设计无需外加RC即可过BMC认证和HBM 8KV。
IM2405A搭配拓尔微其它协议芯片,可轻松实现多口扩展。
2C应用

两个IM2405A配合使用,可轻松实现2C应用需求。独特的片间通信方式,可支持智能功率分配,实时功率分配等。两个IM2405A无需区分主从,方便用户生产管理。
2C1A应用

除此之外,IM2405A搭配IM2413使用,可轻松实现2C1A应用需求。外围精简,两个芯片间只需单线连接就可实现智能功率分配,同时,此方案可以支持C1,C2和A口同时快速充电,为多设备提供快速充电的场景提供了高效的解决方案。
总结
UFCS 融合快充协议成为快充行业通用的快充标准,能够实现快充市场大一统。在提升用户充电体验的同时,推动各方面的节能环保。随着更多终端产品及其它设备加入 UFCS 融合快充大家庭,跨品牌快充加速普及,融合快充标准大一统格局指日可待。